°ÙÀÖ²©

EnglishÈÕ±¾ÕZ

Êý¾ÝÇ徲רÌâ > Êý¾ÝÇå¾²Ö´·¨½â¶Á

¡¶Êý¾ÝÇå¾²·¨¡·½â¶Á¡ªÊý¾ÝÇå¾²¼ì²âÆÀ¹ÀÓëÈÏÖ¤

×÷Õߣº°ÙÀÖ²© 2021-10-25

¡¶Êý¾ÝÇå¾²·¨¡·Ìá³öÁËÊý¾ÝÇå¾²¼ì²âÆÀ¹ÀÓëÈÏÖ¤µÄÒªÇ󡣡£¡£¡£¡£¡£¡£ÄÇôҪÔõÑù¿ªÕ¹´ËÏîÊÂÇé²Å»ªÖª×ãÖ´·¨µÄºÏ¹æÒªÇ󣿣¿£¿£¿£¿±¾ÎÄÁ¬Ïµ¹«Ë¾¶àÄêÔÚÊý¾ÝÇå¾²ÖÎÀí×ÉѯÏîÄ¿ÖлýÀ۵ĸ»ºñÂÄÀú£¬£¬£¬£¬£¬£¬¸ø³öÒÔϼ¸µã½¨Ò鹩²Î¿¼¡£¡£¡£¡£¡£¡£¡£


¡¶Êý¾ÝÇå¾²·¨¡·µÚÊ®°ËÌõÒªÇó


¹ú¼ÒÔö½øÊý¾ÝÇå¾²¼ì²âÆÀ¹À¡¢ÈÏÖ¤µÈЧÀ͵ÄÉú³¤£¬£¬£¬£¬£¬£¬Ö§³ÖÊý¾ÝÇå¾²¼ì²âÆÀ¹À¡¢ÈÏÖ¤µÈרҵ»ú¹¹ÒÀ·¨¿ªÕ¹Ð§Àͻ¡£¡£¡£¡£¡£¡£¡£

¹ú¼ÒÖ§³ÖÓйز¿·Ö¡¢ÐÐÒµ×éÖ¯¡¢ÆóÒµ¡¢½ÌÓýºÍ¿ÆÑлú¹¹¡¢ÓйØ×¨Òµ»ú¹¹µÈÔÚÊý¾ÝÇ徲Σº¦ÆÀ¹À¡¢Ìá·À¡¢´¦Öóͷ£µÈ·½Ã濪չЭ×÷¡£¡£¡£¡£¡£¡£¡£


רҵ½â¶Á


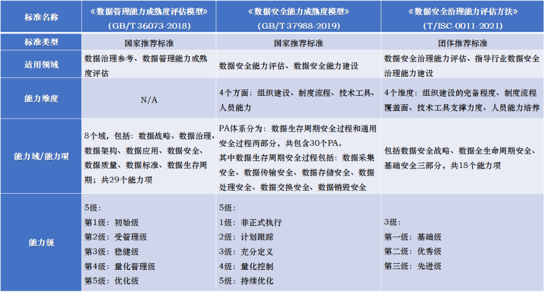
ÏÖÔÚ£¬£¬£¬£¬£¬£¬ÎÒ¹úÔÚÊý¾ÝÖÎÀíÁìÓò£¬£¬£¬£¬£¬£¬ÒѾ­Õýʽ³ǫ̈µÄ¹ú¼Ò±ê×¼ÓС¶Êý¾ÝÖÎÀíÄÜÁ¦³ÉÊì¶ÈÆÀ¹ÀÄ£×Ó£¨GB/T 36073-2018£©¡·£¨DCMM£©£¬£¬£¬£¬£¬£¬ÔÚÊý¾ÝÇå¾²¼ì²âÆÀ¹À¡¢ÈÏÖ¤ÁìÓòµÄ±ê×¼ÓС¶Êý¾ÝÇå¾²ÄÜÁ¦³ÉÊì¶ÈÄ£×Ó£¨GB/T 37988-2019£©¡·£¨DSMM£©ºÍÕûÌå±ê×¼¡¶Êý¾ÝÇå¾²ÖÎÀíÄÜÁ¦ÆÀ¹ÀÒªÁì¡·£¨T/ISC-0011-2021£©£¬£¬£¬£¬£¬£¬ÕâÈý¸ö±ê×¼¿ÉÒÔ³ÉΪ¸÷ÐÐÒµ¡¢ÆóÒµ¿ªÕ¹Êý¾ÝÖÎÀí¡¢Êý¾ÝÇ徲Σº¦ÆÀ¹ÀµÄ²Î¿¼±ê×¼¡£¡£¡£¡£¡£¡£¡£

ÏÂÃæÁ¬Ïµ°ÙÀÖ²©¼¯ÍÅÔÚÊý¾ÝÇå¾²×ÉѯЧÀÍÁìÓòµÄÏîÄ¿ÂÄÀú£¬£¬£¬£¬£¬£¬¶ÔÒÔÉÏÈý¸ö±ê×¼¾ÙÐмòÒªÏÈÈÝ¡£¡£¡£¡£¡£¡£¡£

¡ñ ¡¶Êý¾ÝÖÎÀíÄÜÁ¦³ÉÊì¶ÈÆÀ¹ÀÄ£×Ó£¨GB/T 36073-2018£©¡·

¸Ã±ê×¼ÔÚÒµ½çÒ»Ñùƽ³£¼ò³ÆÎªDCMM£¨Data management Capability Maturity assessment Model£©,ÊÇÎÒ¹úÊý¾ÝÖÎÀíÁìÓòÖеĵÚÒ»¸ö¹ú¼Ò±ê×¼¡£¡£¡£¡£¡£¡£¡£¸Ã±ê×¼×¢ÖØ´ÓÔ´Í·Êý¾Ý¹æ·¶ÖÎÀí×¥Æð£¬£¬£¬£¬£¬£¬½øÒ»²½°ü¹ÜÊý¾ÝÓ¦ÓÃÈ«ÉúÃüÖÜÆÚµÄ¿ÆÑ§¡¢¹æ·¶¡¢Çå¾²¡¢¿ÉÐУ¬£¬£¬£¬£¬£¬ÎªÎÒ¹úÊý¾ÝÖÎÀíϵͳ½¨Éè¡¢ÆóÒµÊý¾ÝÖÎÀíÄÜÁ¦ÌáÉýÌṩÁ˱ê×¼»¯Ö§³Ö¡£¡£¡£¡£¡£¡£¡£

DCMMÖ÷ÒªÎ§ÈÆÆóÒµµÄÊý¾Ý¼Ü¹¹µÄ°Ë¸ö·½Ãæ,¶ÔÆóÒµÊý¾ÝÖÎÀíÄÜÁ¦¾ÙÐÐÆÀ¹À£¬£¬£¬£¬£¬£¬ÈçÏÂͼ£º



1.png


²¢½«ÆóÒµÊý¾ÝÖÎÀíÄÜÁ¦³ÉÊì¶ÈË®ÖзÖΪ³õʼ¼¶¡¢ÊÜÖÎÀí¼¶¡¢ÎȽ¡¼¶¡¢Á¿»¯ÖÎÀí¼¶¡¢ÓÅ»¯¼¶µÈÎå¸öÆ·¼¶¡£¡£¡£¡£¡£¡£¡£



welcome-°ÙÀÖ²©


ͨ¹ýʵÑé¸Ã±ê×¼£¬£¬£¬£¬£¬£¬¿ÉÒԹ淶ºÍÖ¸µ¼Ïà¹Øµ¥Î»ÌáÉýÊý¾ÝÖÎÀíˮƽ£¬£¬£¬£¬£¬£¬³ä·ÖÍÚ¾òÊÍ·ÅÊý¾ÝÒªËØ¶ÔÆäËûÒªËØÐ§Âʵı¶Ôö×÷Ó㬣¬£¬£¬£¬£¬×ÊÖúÆóÒµ²éÃ÷ÎÊÌ⣬£¬£¬£¬£¬£¬ÕÒµ½²î±ð£¬£¬£¬£¬£¬£¬Ö¸³öÆ«Ïò£¬£¬£¬£¬£¬£¬½¨ÉèÓëÆóÒµÉú³¤Õ½ÂÔÏàÆ¥ÅäµÄÊý¾ÝÖÎÀíÄÜÁ¦ÏµÍ³¡£¡£¡£¡£¡£¡£¡£ÏÖÔÚ£¬£¬£¬£¬£¬£¬¸Ã±ê×¼ÒÑÔÚÌìϽðÈÚ¡¢Í¨Ñ¶¡¢ÄÜÔ´¡¢´«Ã½µÈÐÐÒµµÄÁúÍ·ÆóÒµ¾ÙÐйá±êÊÔµãÍÆ¹ã£¬£¬£¬£¬£¬£¬È¡µÃÏÔÖøÐ§¹û¡£¡£¡£¡£¡£¡£¡£

DCMM±ê×¼µÄÄÜÁ¦ÓòºÍÄÜÁ¦ÏîÈçÏ£º



welcome-°ÙÀÖ²©


¡ñ¡¶Êý¾ÝÇå¾²ÄÜÁ¦³ÉÊì¶ÈÄ£×Ó£¨GB/T 37988-2019£©¡·

¸Ã±ê×¼ÔÚÒµ½çÒ»Ñùƽ³£¼ò³ÆÎªDSMM£¨Data Security Capability Maturity Model£©,°ÙÀÖ²©¼¯ÍżÓÈëÁ˴˱ê×¼µÄ±àд¡£¡£¡£¡£¡£¡£¡£¸Ã±ê×¼¸ø³öÁË×éÖ¯Êý¾ÝÇå¾²ÄÜÁ¦µÄ³ÉÊì¶ÈÄ£×Ӽܹ¹£¬£¬£¬£¬£¬£¬»®¶¨ÁËÊý¾ÝÊÕÂÞÇå¾²¡¢Êý¾Ý´«ÊäÇå¾²¡¢Êý¾Ý´æ´¢Çå¾²¡¢Êý¾Ý´¦Öóͷ£Çå¾²¡¢Êý¾Ý½»Á÷Çå¾²¡¢Êý¾ÝÏú»ÙÇå¾²¡¢Í¨ÓÃÇå¾²µÄ³ÉÊì¶ÈÆ·¼¶ÒªÇ󡣡£¡£¡£¡£¡£¡£


welcome-°ÙÀÖ²©


¸Ã±ê×¼ÌØµãÈçÏ£º

? ÒÔÊý¾ÝÉúÃüÖÜÆÚÇ徲Ϊ½¹µã

Î§ÈÆÊý¾ÝÉúÃüÖÜÆÚ£¬£¬£¬£¬£¬£¬ÌáÁ¶³ö´óÊý¾ÝÇéÐÎÏ£¬£¬£¬£¬£¬£¬ÒÔÊý¾ÝΪÖÐÐÄ£¬£¬£¬£¬£¬£¬Õë¶ÔÊý¾ÝÉúÃüÖÜÆÚ¸÷½×¶Î½¨ÉèµÄÏà¹ØÊý¾ÝÇå¾²Àú³ÌÓòϵͳ¡£¡£¡£¡£¡£¡£¡£ 

? Çå¾²ÄÜÁ¦Î¬¶ÈÒªÇó

Ã÷È·×éÖ¯»ú¹¹ÔÚ¸÷Êý¾ÝÇå¾²ÁìÓòËùÐèÒª¾ß±¸µÄÄÜÁ¦Î¬¶È£¬£¬£¬£¬£¬£¬Ã÷ȷΪ×éÖ¯½¨Éè¡¢ÖÆ¶ÈÁ÷³Ì¡¢ÊÖÒÕ¹¤¾ßºÍÖ°Ô±ÄÜÁ¦ËĸöÒªº¦ÄÜÁ¦µÄά¶È¡£¡£¡£¡£¡£¡£¡£¸÷¸öÒªº¦ÄÜÁ¦Î¬¶ÈÒªÇóÈçÏ£º

1£©×éÖ¯½¨É裺Êý¾ÝÇå¾²×éÖ¯»ú¹¹µÄ¼Ü¹¹½¨Éè¡¢Ö°Ôð·ÖÅɺÍÏàͬЭ×÷¡£¡£¡£¡£¡£¡£¡£

2£©ÖƶÈÁ÷³Ì£º×éÖ¯»ú¹¹Òªº¦Êý¾ÝÇå¾²ÁìÓòµÄÖÆ¶È¹æ·¶ºÍÁ÷³ÌÂ䵨½¨Éè¡£¡£¡£¡£¡£¡£¡£

3£©ÊÖÒÕ¹¤¾ß£ºÍ¨¹ýÊÖÒÕÊֶκͲúÆ·¹¤¾ß¹Ì»¯Çå¾²ÒªÇó»ò×Ô¶¯»¯ÊµÏÖÇå¾²ÊÂÇé¡£¡£¡£¡£¡£¡£¡£

4£©Ö°Ô±ÄÜÁ¦£ºÖ´ÐÐÊý¾ÝÇå¾²ÊÂÇéµÄÖ°Ô±µÄÒâʶ¼°×¨ÒµÄÜÁ¦¡£¡£¡£¡£¡£¡£¡£

? ÄÜÁ¦³ÉÊì¶ÈÆ·¼¶»®·Ö

»ùÓÚͳһµÄ·Ö¼¶±ê×¼£¬£¬£¬£¬£¬£¬Ï¸»¯×éÖ¯»ú¹¹ÔÚ¸÷Êý¾ÝÇå¾²Àú³ÌÓòµÄÎå¸ö¼¶±ðµÄÄÜÁ¦³ÉÊì¶È·Ö¼¶ÒªÇ󡣡£¡£¡£¡£¡£¡£ÆäÖÐÇå¾²Àú³ÌÓòÏÏû³ÁýÕÖÊý¾ÝÉúÃüÖÜÆÚµÄÁù¸ö½×¶Î£¬£¬£¬£¬£¬£¬°üÀ¨Êý¾ÝÉúÃüÖÜÆÚͨÓÃÇå¾²µÄÀú³ÌÓòºÍÊý¾ÝÉúÃüÖÜÆÚ¸÷½×¶ÎÇå¾²µÄÀú³ÌÓò¡£¡£¡£¡£¡£¡£¡£

×éÖ¯»ú¹¹µÄÊý¾ÝÇå¾²ÄÜÁ¦³ÉÊì¶ÈÄ£×Ó·ÖΪÎå¸ö³ÉÊì¶ÈÆ·¼¶£º

1¼¶-·ÇÕýʽִÐм¶

2¼¶-ÍýÏë¸ú×Ù¼¶

3¼¶-³ä·Ö½ç˵¼¶

4¼¶-Á¿»¯¿ØÖƼ¶

5¼¶-Ò»Á¬Ë¢Ð¼¶

ÄÜÁ¦¼¶±ð´ÓÒ»¼¶ÖÁÎå¼¶Ö𼶸ߣ¬£¬£¬£¬£¬£¬±ê¼Ç×Å×éÖ¯»ú¹¹µÄÊý¾ÝÇå¾²°ü¹ÜÄÜÁ¦µÄ³ÉÊì¶ÈÒ»Ö±ÌáÉý¡£¡£¡£¡£¡£¡£¡£Ã¿¸ö¼¶±ð»®¶¨Á˶ÔÓ¦µÄ¹«¹²ÌØÕ÷ºÍͨÓÃʵ¼ù¡£¡£¡£¡£¡£¡£¡£

¸Ã±ê×¼ÊÊÊÊÓÃÀ´×÷ΪÆÀ¹À×éÖ¯Êý¾ÝÇå¾²ÄÜÁ¦µÄÒªÁìºÍ±ê×¼£¬£¬£¬£¬£¬£¬Òà¿ÉÔÚ×éÖ¯¿ªÕ¹Êý¾ÝÇå¾²ÄÜÁ¦½¨ÉèµÄÀú³ÌÖб»ÓÃ×÷²Î¿¼Ä¿µÄºÍÒÀ¾Ý¡£¡£¡£¡£¡£¡£¡£

¡ñ¡¶Êý¾ÝÇå¾²ÖÎÀíÄÜÁ¦ÆÀ¹ÀÒªÁ죨T/ISC-0011-2021£©¡·

¸Ã±ê׼ΪÕûÌå±ê×¼£¬£¬£¬£¬£¬£¬ÓÉÖйú»¥ÁªÍøÐ­»áÇ£Í·ÖÆ¶©£¬£¬£¬£¬£¬£¬°ÙÀÖ²©¼¯ÍżÓÈëÁ˴˱ê×¼µÄ±àд¡£¡£¡£¡£¡£¡£¡£¸Ã±ê׼Ϊ½ñÄêÐÂÐû²¼µÄ±ê×¼£¬£¬£¬£¬£¬£¬¿ÉÖ¸µ¼µçÐÅÐÐÒµ¡¢»¥ÁªÍøÆóÒµÊý¾ÝÇå¾²ÖÎÀíÄÜÁ¦½¨É裬£¬£¬£¬£¬£¬×ÊÖúÆóÒµ·¢Ã÷Êý¾ÝÇå¾²ÖÎÀíÄÜÁ¦µÄȱ·¦£¬£¬£¬£¬£¬£¬´Ù¾ÙÐÐÒµÊý¾ÝÇå¾²ÖÎÀíÄÜÁ¦Éú³¤¡£¡£¡£¡£¡£¡£¡£

¸Ã±ê×¼ÒÔÊý¾ÝÈ«ÉúÃüÖÜÆÚµÄÇå¾²ÖÎÀíÄÜÁ¦½¨ÉèΪÇÐÈëµã£¬£¬£¬£¬£¬£¬¹Ø×¢Êý¾ÝÇå¾²ÖÎÀíÒªµãºÍÒªº¦»·½ÚµÄ½¨ÉèÇéÐΣ¬£¬£¬£¬£¬£¬ÊáÀíÖÎÀíÄÜÁ¦¼¶±ð²¢·Ö¼¶Öƶ©ÉóºËÖ¸±ê£¬£¬£¬£¬£¬£¬ÒÔ¶ÔµçÐÅÐÐÒµ¡¢»¥ÁªÍøÆóÒµµÄÊý¾ÝÇå¾²ÖÎÀíÄÜÁ¦¾ÙÐл³±§£¬£¬£¬£¬£¬£¬ÎªÆóÒµÒ»Ö±ÌáÉýÊý¾ÝÇå¾²ÖÎÀíÄÜÁ¦Ìṩ¿É²Ù×÷µÄʵÑéÖ¸ÄÏ¡£¡£¡£¡£¡£¡£¡£

¸Ã±ê×¼ÐÎòÁËÖÖÖÖÊý¾ÝÖÎÀí»î¶¯¼°ÆäÏà¹ØÆ½Ì¨Ó¦×ñÕÕµÄÊý¾ÝÇå¾²ÖÎÀíÄÜÁ¦ÒªÇóºÍÆÀ¹ÀÒªÁ죬£¬£¬£¬£¬£¬°üÀ¨ÆÀ¹ÀÆ·¼¶»®·ÖÒªÁ죬£¬£¬£¬£¬£¬°üÀ¨ÆÀ¹ÀÆ·¼¶»®·ÖÒªÁì¡¢Êý¾ÝÇå¾²Õ½ÂÔ¡¢Êý¾ÝÊÕÂÞÇå¾²¡¢Êý¾Ý´«ÊäÇå¾²¡¢Êý¾Ý´æ´¢Çå¾²¡¢Êý¾ÝʹÓÃÇå¾²¡¢Êý¾Ý¹²ÏíÇå¾²¡¢Êý¾ÝÏú»ÙÇå¾²¡¢»ù´¡Çå¾²µÈÄÜÁ¦µÄÏêϸÆÀ¹ÀÆ·¼¶È·¶¨Ô­Ôò¡£¡£¡£¡£¡£¡£¡£

¸Ã±ê×¼Öл®¶¨µÄÊý¾ÝÇå¾²ÖÎÀíÄÜÁ¦×ÜÌåÒªÇóÈçÏ£º

Êý¾ÝÇå¾²ÖÎÀíÄÜÁ¦£º°üÀ¨Êý¾ÝÇå¾²Õ½ÂÔ¡¢Êý¾ÝÈ«ÉúÃüÖÜÆÚÇå¾²¡¢»ù´¡Çå¾²Èý²¿·Ö¡£¡£¡£¡£¡£¡£¡£

Êý¾ÝÇå¾²Õ½ÂÔÄÜÁ¦£º°üÀ¨Êý¾ÝÇå¾²ÍýÏë¡¢»ú¹¹Ö°Ô±Çå¾²ÖÎÀí¡£¡£¡£¡£¡£¡£¡£

Êý¾ÝÈ«ÉúÃüÖÜÆÚÇå¾²ÄÜÁ¦£º°üÀ¨Êý¾ÝÊÕÂÞÇå¾²¡¢Êý¾Ý´«ÊäÇå¾²¡¢Êý¾Ý´æ´¢Çå¾²¡¢Êý¾ÝʹÓÃÇå¾²¡¢Êý¾Ý¹²ÏíÇå¾²¡¢Êý¾ÝÏú»ÙÇå¾²¡£¡£¡£¡£¡£¡£¡£

»ù´¡Çå¾²£º°üÀ¨Êý¾Ý·ÖÀà·Ö¼¶¡¢ºÏ¹æÖÎÀí¡¢ÏàÖú·½ÖÎÀí¡¢¼à¿ØÉ󼯡¢ÅбðÓë»á¼û¡¢Î£º¦ºÍÐèÇóÆÊÎö¡¢Çå¾²ÊÂÎñÓ¦¼±¡£¡£¡£¡£¡£¡£¡£


welcome-°ÙÀÖ²©


¸Ã±ê×¼ÊÊÓÃÓÚµçÐÅÐÐÒµºÍ»¥ÁªÍøÐÐÒµµÈÆóÒµ¿ªÕ¹Êý¾ÝÖÎÀíÊÂÇ飬£¬£¬£¬£¬£¬ÎªÆäÊý¾ÝÇå¾²ÖÎÀíÄÜÁ¦ÆÀ¹ÀÌṩ²Î¿¼ºÍÖ¸Òý¡£¡£¡£¡£¡£¡£¡£

ÉÏÃæÒѾ­¶ÔÈý¸ö±ê×¼¾ÙÐÐÁ˼òÒªµÄÏÈÈÝ£¬£¬£¬£¬£¬£¬ÏÂÃæÁÙÈý¸ö±ê×¼µÄÒìͬµãÆÊÎö£º


welcome-°ÙÀÖ²©


ÔÚ¡°Êý×ÖÖйú¡±Ê±´ú£¬£¬£¬£¬£¬£¬Êý¾ÝÒªËØÇå¾²Ô½·¢³ÉΪ¸÷È˹Ø×¢µÄ½¹µã£¬£¬£¬£¬£¬£¬¶ø¡¶Êý¾ÝÇå¾²·¨¡·µÄÕýʽ½ÒÏþ£¬£¬£¬£¬£¬£¬ÈÃÊý¾ÝÒªËØÇ徲ʵÏÖÁËÓз¨¿ÉÒÀ£¬£¬£¬£¬£¬£¬Ò²ÎªÊý×Ö¾­¼ÃµÄÉú³¤Ö¸Ã÷ÎúÆ«Ïò¡£¡£¡£¡£¡£¡£¡£°ÙÀÖ²©¼¯ÍÅ×÷ΪÐÅÏ¢Çå¾²ÐÐÒµµÄÁì¾üÆóÒµ£¬£¬£¬£¬£¬£¬×Ô½¨ÉèÒÔÀ´¾ÍºÜÊÇÖØÊÓÔÆÅÌËã¡¢È˹¤ÖÇÄÜ¡¢ÎïÁªÍø¡¢´óÊý¾ÝµÈÇ°ÑØÊÖÒÕÑо¿ºÍ̽Ë÷£¬£¬£¬£¬£¬£¬ÔÚÊý¾ÝÇå¾²ÁìÓò¾ß±¸¸»ºñµÄʵ¼ùÂÄÀúºÍרҵµÄÊÖÒÕÓÅÊÆ£¬£¬£¬£¬£¬£¬¿É¸üºÃµØÎª¿Í»§ÖþÀÎÊý¾ÝÒªËØ»¯Êг¡Ç徲ϵͳ£¬£¬£¬£¬£¬£¬ÎªÊý×Ö¾­¼Ã¡¢Êý×ÖÖйú¸ßˮƽ¡¢¸ßÖÊÁ¿Éú³¤Ìíש¼ÓÍß¡£¡£¡£¡£¡£¡£¡£



ÉÏһƪ

7*24СʱЧÀÍÈÈÏß

400-624-3900


¡¾ÍøÕ¾µØÍ¼¡¿¡¾sitemap¡¿