°ÙÀÖ²©

EnglishÈÕ±¾ÕZ

¹¤Òµ»¥ÁªÍøÇ徲רÌâ > ½â¾ö¼Æ»®

°ÙÀÖ²©ÐÞ½¨ÖǻۻðµçÍøÂçÇå¾²·ÀµØ

×÷Õߣº 2022-12-14

ǰÑÔ£º


»ðµçÔÚ°ü¹ÜÖйúµçÁ¦Çå¾²Îȹ̹©Ó¦ÖÐʩչ×Ŷµµ×±£¹©¡¢ÎÞаµ÷ÀíµÄ×÷Óà £¬£¬£¬£¬£¬£¬ÊÇÄ¿½ñÖйúµçÁ¦ÏµÍ³µÄ¡°¶¥ÁºÖù¡±ºÍ¡°Ñ¹²Õʯ¡± £¬£¬£¬£¬£¬£¬ÆäÍøÂçÇå¾²½¨Éè½ûֹСêï¡£¡£¡£±¾ÎÄÒÔij»ðµç³§ÏÖʵÇå¾²ÇéÐÎΪÀý £¬£¬£¬£¬£¬£¬Æ¾Ö¤¡°Çå¾²·ÖÇø £¬£¬£¬£¬£¬£¬ÍøÂçרÓà £¬£¬£¬£¬£¬£¬ºáÏò¸ôÀë £¬£¬£¬£¬£¬£¬×ÝÏòÈÏÖ¤¡±µÄµçÁ¦·À»¤×ÜÌåÔ­Ôò £¬£¬£¬£¬£¬£¬Ìá³öÁËÕë¶ÔÐÔ¡¢ÏµÍ³ÐÔµÄÇå¾²·À»¤½¨Éè²½·¥ £¬£¬£¬£¬£¬£¬½øÒ»²½ÔöÇ¿¸Ãµç³§ÍøÂçÇå¾²ÕûÌå·À»¤ÄÜÁ¦ £¬£¬£¬£¬£¬£¬½µµÍ¹¤¿ØÍøÂç±»ÉøÍ¸¹¥»÷Σº¦¡£¡£¡£

»ðÁ¦·¢µçÊÇÎÒ¹úÖ÷ÒªµÄ·¢µç·½·¨ £¬£¬£¬£¬£¬£¬Æä·¢µçÁ¿Áè¼ÝÌìÏÂ×ÜÌå·¢µçÁ¿µÄ70%¡£¡£¡£µ«ÓÉÓڴ󲿷ֻðµç³§×éÍøÊ±¼ä½ÏÔç £¬£¬£¬£¬£¬£¬ÏµÍ³×°±¸ÀϾɡ¢Çå¾²ÖÎÀí²»¹æ·¶µÈÎÊÌâ½ÏΪÆÕ±é £¬£¬£¬£¬£¬£¬µ¼ÖÂÆäÍøÂçÇéÐα£´æºÜ´óµÄÇå¾²Òþ»¼¡£¡£¡£



welcome-°ÙÀÖ²©


Çå¾²Òþ»¼Ò» ×°±¸¹Ü¿Ø²»¹æ·¶ Ì»Â¶Ãæ´óÇÒÖØ´ó


¿ØÖÆÏµÍ³ÖжÔÒÆ¶¯´æ´¢½éÖÊÖÎÀí²»µ½Î» £¬£¬£¬£¬£¬£¬±£´æËæÒâʹÓúͲ»ÑÏ¿á»á¼û¿ØÖƵÈÇéÐÎ £¬£¬£¬£¬£¬£¬ÎªÄÚ²¿¹¥»÷ÁôÏ¿ÉʹÓÃÈë¿Úµã¡£¡£¡£»£»£» £»£»£»£»ðµç³§¹¤¿ØÏµÍ³µÄ¹¤³Ìʦվ¡¢²Ù×÷Ô±Õ¾¡¢ÀúÊ·Õ¾µÈ¶àʹÓÃδʵʱ¸üв¹¶¡µÄ²Ù×÷ϵͳ £¬£¬£¬£¬£¬£¬Í¬Ê±±£´æÕ˺ÅÖÎÀí²»ÑÏ¡¢ÃÜÂë¸üÐÂÖÜÆÚ³¤µÈÎÊÌâ £¬£¬£¬£¬£¬£¬Îª²¡¶¾Èö²¥¡¢ÈëÇÖÉøÍ¸¡¢¹¥»÷µÈÍⲿ¹¥»÷ÂñÏÂÁ˿ɱ»Ê¹ÓõÄÒþ»¼¡£¡£¡£±ðµÄ £¬£¬£¬£¬£¬£¬¿ØÖÆÏµÍ³ÉÏ´ó×Ú±ØÐèµÄµÚÈý·½Èí¼þ £¬£¬£¬£¬£¬£¬ÈçÊý¾Ý´¦Öóͷ£²å¼þ¡¢Êý¾ÝÊÕÂÞÈí¼þ £¬£¬£¬£¬£¬£¬ÈªÔ´ºÍÇ徲Σº¦²»¿É¿Ø¡£¡£¡£


Çå¾²Òþ»¼¶þ ÍøÂç½á¹¹ÖØ´ó Çå¾²ËðʧÒ×À©´ó


»ðµç³§µÄ¹¤ÒÕÀú³ÌÖØ´ó¡¢ÌØÊâ £¬£¬£¬£¬£¬£¬º­¸ÇµçÁ¦ÏµÍ³¡¢µçÆøÏµÍ³¡¢Èȹ¤ÏµÍ³¡¢ÐÅϢϵͳµÈÖÖÖÖ¼à¿ØÏµÍ³ £¬£¬£¬£¬£¬£¬¸÷ϵͳ¼äµÄͨѶÐèÇóµ¼Ö»ðµç³§¹¤¿ØÏµÍ³ÍøÂç½á¹¹ÖØ´ó £¬£¬£¬£¬£¬£¬Í¨Ñ¶Ð­Òé·±¶à £¬£¬£¬£¬£¬£¬±£´æ¶àÖÖЭÒé¹²´æµÄÇéÐÎ £¬£¬£¬£¬£¬£¬ÓÐʹÓÃÎó²îαÔ챨ÎĵÄΣº¦¡£¡£¡£±ðµÄ £¬£¬£¬£¬£¬£¬Î´¶ÔÍøÂç¾ÙÐл®·ÖºÍ»á¼û¿ØÖÆ £¬£¬£¬£¬£¬£¬Ò»µ©ÍøÂç±»Í»ÆÆ £¬£¬£¬£¬£¬£¬Ëðʧ½«¿ìËÙÀ©´ó¡£¡£¡£


Çå¾²Òþ»¼Èý ¼à¿Ø²½·¥È±Ê§ £¬£¬£¬£¬£¬£¬ÄÑÒÔ·¢Ã÷ÍøÂçÒì³£


ÓÉÓÚ´ó×Ú»ðµç³§×éÍøÊ±¼ä½ÏÔç £¬£¬£¬£¬£¬£¬ÍøÂçÇå¾²µÄ»ù´¡ÆÕ±é±¡Èõ¡£¡£¡£×ʲúÊáÀí·½Ãæ £¬£¬£¬£¬£¬£¬¿ØÖÆÏµÍ³Èí¡¢Ó²¼þ×ʲú²»ÇåÎú £¬£¬£¬£¬£¬£¬ÍøÂçÍØÆË½á¹¹Î´ÊµÊ±¸üР£¬£¬£¬£¬£¬£¬ÓëÏÖÕæÏàÐÎ·×ÆçÖ¡£¡£¡£ÖÎÀí²½·¥·½Ãæ £¬£¬£¬£¬£¬£¬È±·¦Çå¾²ÈÕÖ¾Éó¼Æ £¬£¬£¬£¬£¬£¬È±ÉÙÒì³£¼ì²â»úÖÆ £¬£¬£¬£¬£¬£¬Ó¦¼±ÏìÓ¦»úÖÆ²»ÍêÉÆ¡£¡£¡£µ¼Ö¹Űå»ðµç³§ÎÞ·¨¿ìËÙ¶ÔÇå¾²ÊÂÎñ¾ÙÐвì¾õ¡¢·´Ó¦ºÍËÝÔ´¡£¡£¡£


ÉîÈëÓªÒµ³¡¾° ¶¨ÖÆ×¨Òµ¼Æ»®


ÒÔij»ðµç³§ÎªÀý¡£¡£¡£¸Ãµç³§Á¬Ïµ×ÔÉíµçÁ¦¼à¿ØÏµÍ³ºÍÐÅÏ¢»¯ÇéÐÎ £¬£¬£¬£¬£¬£¬Öƶ©ÁËÐÅÏ¢Çå¾²×ÜÌåÍýÏë £¬£¬£¬£¬£¬£¬ÆðÔ´½¨ÉèÁËÐÅÏ¢Ç徲ϵͳ £¬£¬£¬£¬£¬£¬ÇкϹúÄÜÇå¾²¡²2015¡³36ºÅÎÄ£¨¡¶µçÁ¦¼à¿ØÏµÍ³Çå¾²·À»¤×ÜÌ弯»®¡·£©µÄÇå¾²·À»¤ÒªÇóºÍÆÀ¹À¹æ·¶ £¬£¬£¬£¬£¬£¬ÒÔ¼°µç¼àÐÅÏ¢¡²2012¡³62ºÅÎÄ£¨¡¶µçÁ¦ÐÐÒµÐÅϢϵͳÇ徲Ʒ¼¶±£»£»£» £»£»£»£»¤»ù±¾ÒªÇó¡·£©µÄÖÎÀí·½Ãæ¡£¡£¡£µ«ÈÔȻȱʧһЩÏêϸµÄÇå¾²·À»¤²½·¥¡£¡£¡£

°ÙÀÖ²©Õë¶Ô¸Ã»ðµç³§±£´æµÄÍøÂçÇ徲Σº¦ £¬£¬£¬£¬£¬£¬Á¬Ïµ¶àÄêÔÚ¹¤¿ØÇå¾²Éî¸ûµÄÂÄÀú £¬£¬£¬£¬£¬£¬ÎªÖǻۻðµçÍøÂçÇå¾²µÄ½¨Éè¸ø³öÁËרҵÓÐÓõĽâ¾ö¼Æ»®¡£¡£¡£


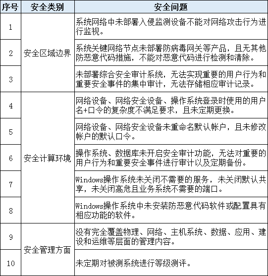
ÍøÂçÇå¾²²âÆÀ ÆÊÎöÇ徲Σº¦ÓëÏÖ×´


Ϊ½øÒ»²½Ìá¸ß¶Ô×ÔÉíÇ徲Σº¦µÄÊìϤ £¬£¬£¬£¬£¬£¬¸Ã»ðµç³§´ÓÇå¾²ÇøÓò½çÏß¡¢Çå¾²ÅÌËãÇéÐκÍÇå¾²ÖÎÀí·½ÃæµÈά¶È £¬£¬£¬£¬£¬£¬¶Ôµç³§¹¤¿ØÏµÍ³¾ÙÐÐÍøÂçÇå¾²²âÆÀ¡£¡£¡£



2.png


´Ó²âÆÀЧ¹ûÀ´¿´ £¬£¬£¬£¬£¬£¬µç³§×ÔÉíÇå¾²·À»¤²½·¥µÄȱ·¦ £¬£¬£¬£¬£¬£¬Ò×±¬·¢Í¨¹ý͵ȡÈõ¿ÚÁîÕ˺š¢¶Ë¿ÚɨÃè¡¢Ö²Èë¶ñÒâ´úÂëµÈ·½·¨ÈëÇÖϵͳÒÔºáÏò/×ÝÏòÉøÍ¸ £¬£¬£¬£¬£¬£¬½ø¶øÆÆËðϵͳ»òй¶Ö÷ÒªÊý¾Ý×ÊÔ´µÄ¹¥»÷ÐÐΪ £¬£¬£¬£¬£¬£¬¸øµç³§ÍøÂçÇå¾²ÖÎÀí´øÀ´ÖØ´óÍþв¡£¡£¡£

°ÙÀÖ²©Á¬Ïµ¸Ã·¢µç³§Î£º¦µ÷ÑÐÆÀ¹ÀºÍ²âÆÀ±¨¸æ £¬£¬£¬£¬£¬£¬Æ¾Ö¤¡°Çå¾²·ÖÇø £¬£¬£¬£¬£¬£¬ÍøÂçרÓà £¬£¬£¬£¬£¬£¬ºáÏò¸ôÀë £¬£¬£¬£¬£¬£¬×ÝÏòÈÏÖ¤¡±µÄµçÁ¦·À»¤×ÜÌåÔ­Ôò £¬£¬£¬£¬£¬£¬¿ªÕ¹ÁËÓÐÕë¶ÔÐÔµÄϵͳÐÔÇå¾²·À»¤½¨Éè £¬£¬£¬£¬£¬£¬°üÀ¨ÍøÂç½çÏ߸ôÀë¡¢»á¼û¿ØÖÆ¡¢¶ñÒâ´úÂëÌá·À¡¢²Ù×÷ϵͳÎó²îÖÎÀí¡¢ÍâÉè½Ó¿Ú¹Ü¿Ø¡¢ÍøÂçÉ󼯡¢Çå¾²ÖÎÀíµÈÄÜÁ¦ÐèÇóµÄϸ»¯ÊÖÒÕ²½·¥½¨Éè £¬£¬£¬£¬£¬£¬½øÒ»²½ÔöÇ¿¸Ãµç³§ÍøÂçÇå¾²ÕûÌå·À»¤ÄÜÁ¦ £¬£¬£¬£¬£¬£¬½µµÍ¹¤¿ØÍøÂç±»ÉøÍ¸¹¥»÷Σº¦¡£¡£¡£


Îå´ó·½Ãæ ÖþÀη¢µç³§ÍøÂçÇå¾²½¨Éè


Çå¾²·À»¤×ÜÌåÍýÏëʾÒâͼ

Çå¾²·À»¤×ÜÌåÍýÏëʾÒâͼ


1¡¢Í¨¹ýÇå¾²¼Ó¹ÌЧÀÍ £¬£¬£¬£¬£¬£¬Ôöǿϵͳ¿¹¹¥»÷ÄÜÁ¦

¶ÔÉú²ú¿ØÖÆ´óÇøµÄ¹øÂ¯¡¢ÆûÂÖ»ú¡¢·¢µç»úµÄÖ÷¡¢¸¨¿ØÏµÍ³ÈçÆû»ú¼à²âϵͳTSI¡¢NCSϵͳµÄ¹¤¿ØÖ÷»ú¡¢Ð§ÀÍÆ÷¡¢½Ó¿Ú»úµÈ×°±¸¾ÙÐÐÇå¾²¼Ó¹Ì¡£¡£¡£Í¨¹ýÆôÓòÙ×÷ϵͳ×ÔÉíÇå¾²·À»¤¡¢Éó¼ÆÕ½ÂÔ £¬£¬£¬£¬£¬£¬Ìá¸ßÕË»§¼°Óû§¿ÚÁîµÄÅÓºéˮƽ £¬£¬£¬£¬£¬£¬¹Ø±Õ²»ÐèÒªµÄЧÀÍ¡¢¶Ë¿ÚµÈ²½·¥ £¬£¬£¬£¬£¬£¬½â¾ö²âÆÀÖÐÇå¾²ÅÌËãÇéÐÎÖÖ±ðÉæ¼°µÄÎÊÌâ £¬£¬£¬£¬£¬£¬ÊµÏÖÖÕ¶Ë×°±¸×ÔÉíµÄÇå¾²ÐÔÌáÉý¡£¡£¡£

2¡¢»®·ÖÇå¾²ÇøÓò £¬£¬£¬£¬£¬£¬ÌáÉýÇå¾²ÇøÓò½çÏß·À»¤ÄÜÁ¦

ÔÚÉú²ú¿ØÖÆ´óÇøÇå¾²¢ñÇøºÍÇå¾²¢òÇøµÄ½çÏß´¦°²ÅŹ¤Òµ·À»ðǽ £¬£¬£¬£¬£¬£¬Í¨¹ý¶Ô¹¤ÒµÐ­ÒéÖ¸ÁîµÄ¹ýÂË £¬£¬£¬£¬£¬£¬ÊµÏÖÇå¾²¢ñÇøºÍÇå¾²¢òÇøµÄ»á¼û¿ØÖÆ¡¢½çÏß·À»¤ £¬£¬£¬£¬£¬£¬ÉèÖÃÕë¶ÔModbus¡¢OPC¹¤ÒµÐ­ÒéµÄ»á¼û¿ØÖÆÕ½ÂÔ £¬£¬£¬£¬£¬£¬½µµÍʹÓÃÎó²îαÔ챨ÎĵÄΣº¦ £¬£¬£¬£¬£¬£¬½â¾ö²âÆÀÖÐÇå¾²ÇøÓò½çÏßÀà±ðµÄÍøÂç½Úµãδ°²ÅÅ·À²¡¶¾Íø¹ØµÈ²úÆ· £¬£¬£¬£¬£¬£¬ÇÒÎÞÆäËû·À¶ñÒâ´úÂë²½·¥µÄÎÊÌâ¡£¡£¡£±£»£»£» £»£»£»£»¤¹øÂ¯¡¢ÆûÂÖ»ú¡¢·¢µç»úÔËÐеÄÖ÷¿ØÏµÍ³Èç»ú×é¿ØÖÆÏµÍ³DCS¡¢Æû»úµ÷ËÙϵͳDEHµÈÇå¾²ÔËÐС£¡£¡£

3¡¢ÊµÊ±¼à¿ØÒì³£ÊÂÎñ £¬£¬£¬£¬£¬£¬ÌáÉýϵͳ×Ô¶¯·ÀÓùÄÜÁ¦

ÔÚÉú²ú¿ØÖÆ´óÇøÇå¾²¢ñÇøºÍÇå¾²¢òÇøµÄÖ÷»úÉϰ²ÅŹ¤ÒµÖ÷»úÇå¾²ÎÀʿϵͳ £¬£¬£¬£¬£¬£¬Í¨¹ý½¨ÉèÖ÷»ú¡°°×¡±ÇéÐÎ £¬£¬£¬£¬£¬£¬½¨É蹤¿ØÖ÷»úµÄ×Ô¶¯·À»¤ÄÜÁ¦¡¢Òƶ¯´æ´¢½éÖÊÖÎÀíÄÜÁ¦¡¢ÔöÇ¿Õë¶ÔʹÓá°0-day¡±Îó²î¾ÙÐÐÀÕË÷¹¥»÷µÄ·À»¤ÄÜÁ¦ £¬£¬£¬£¬£¬£¬ÔÚ½µµÍÉÏÊöµÄϵͳΣº¦¡¢Èí¼þΣº¦µÄͬʱ £¬£¬£¬£¬£¬£¬Öª×ã²âÆÀÖÐÇå¾²ÅÌËãÇéÐÎÀà±ðµÄÐèҪװÖ÷À¶ñÒâ´úÂëÈí¼þ»òÉèÖþßÓÐÏìÓ¦¹¦Ð§µÄÈí¼þÒªÇ󡣡£¡£

ͨ¹ýÔÚSISϵͳ¡¢Ö÷¿ØºÍ¸¨¿ØÏµÍ³µÈÖ÷ÒªÏµÍ³ÍøÂç½»Á÷»ú¾µÏñ¿Ú°²Åʤ¿ØÇå¾²¼à²âÓëÉó¼ÆÏµÍ³ £¬£¬£¬£¬£¬£¬Ê¹ÓûùÓÚÍøÂçÁ÷Á¿µÄÈëÇÖ¹¥»÷ÐÐΪʶ±ð¡¢¼à²â¡¢Ô¤¾¯ £¬£¬£¬£¬£¬£¬½â¾öÁ˲âÆÀÖÐÇå¾²ÇøÓò½çÏßÀà±ðµÄ¡°Î´°²ÅÅÈëÇÖ¼à²â×°±¸ £¬£¬£¬£¬£¬£¬ÎÞ·¨ÊµÏÖ¶ÔÍøÂç¹¥»÷ÐÐΪ¾ÙÐмàÊÓ¡±µÄÎÊÌâ £¬£¬£¬£¬£¬£¬Îª¹¤ÒµÍøÂçÈëÇÖ¹¥»÷µÄÓ¦¼±ÏìÓ¦ÌṩԤ¾¯¼à²âÄÜÁ¦¡£¡£¡£

4¡¢ÍêÉÆÇå¾²Éó¼ÆÏµÍ³ £¬£¬£¬£¬£¬£¬Ìá¸ß³§ÇøµÄÇå¾²ÖÎÀíˮƽ

ÔÚÉú²ú¿ØÖÆ´óÇø°²ÅÅÔËάÖÎÀíϵͳ £¬£¬£¬£¬£¬£¬ÊµÏÖ¶ÔÉú²ú¿ØÖÆ´óÇøÓû§ÔËά²Ù×÷ʱÊÖÒÕ²ãÃæµÄ׼ȷ¼Í¼¡¢É󼯡¢×·×ÙËÝÔ´ £¬£¬£¬£¬£¬£¬ÊµÏÖÎ¥¹æÎ£ÏÕÖ¸ÁîµÄʵʱ×è¶Ï £¬£¬£¬£¬£¬£¬½â¾öÁËÇå¾²ÇøÓò½çÏߺÍÇå¾²ÅÌËãÇéÐβâÆÀÖÖ±ðÖÐûÓжÔÖ÷ÒªµÄÓû§ÐÐΪºÍÖ÷ÒªÇå¾²ÊÂÎñ¼¯ÖÐÉó¼ÆÏîµÄÎÊÌâ £¬£¬£¬£¬£¬£¬ÔöÇ¿Éú²ú¿ØÖÆ´óÇøÕû¸öϵͳÔÚÉí·ÝÅб𡢻á¼û¿ØÖƺÍÇå¾²Éó¼ÆµÈ·½ÃæµÄÖÎÀíÄÜÁ¦¡£¡£¡£

5¡¢°²Åʤ¿ØÇå¾²ÖÎÀíÆ½Ì¨ £¬£¬£¬£¬£¬£¬ÊµÏÖ³§ÇøÍ³Ò»Çå¾²ÖÎÀí

ÔÚÉú²ú¿ØÖÆ´óÇø°²Åʤ¿ØÇå¾²ÖÎÀíÆ½Ì¨ £¬£¬£¬£¬£¬£¬¶ÔÉú²úÐÅÏ¢¾ÙÐÐÇå¾²ÊÕÂÞ¡¢ÆÊÎöºÍÕ¹ÏÖ £¬£¬£¬£¬£¬£¬ÊµÏÖÇå¾²·À»¤×°±¸¡¢ÏµÍ³ÒÔ¼°Öն˵ÄÇ徲ͳһ·ºÆð £¬£¬£¬£¬£¬£¬Ð­Öú½â¾ö×ʲúÇéÐβ»ÇåÎúµÄÎÊÌâ¡£¡£¡£ÔÚ²âÆÀµÄÇå¾²ÖÎÀíÖÖ±ðÖÐÖª×ãÁËÁýÕÖÎïÀí¡¢ÍøÂç¡¢Ö÷»úϵͳ¡¢Êý¾Ý¡¢Ó¦Óᢽ¨ÉèºÍÔËάµÈ²ãÃæµÄÒªÇó £¬£¬£¬£¬£¬£¬Ìá¸ßÖÎÀíЧÂÊ £¬£¬£¬£¬£¬£¬½µµÍÔËÐÐά»¤±¾Ç® £¬£¬£¬£¬£¬£¬¹¹½¨ÁËÒ»¸öÍþв¼à¿ØµÄͳһÇå¾²ÖÎÀíÖÐÐÄ¡£¡£¡£

µçÁ¦ÔÚÖйú¾­¼ÃÉú³¤ÖÐÒ»Ö±ÊÎÑÝ׏úÃñ¾­¼Ã¡°ÏÈÐй١±µÄ½ÇÉ« £¬£¬£¬£¬£¬£¬ÊǹúÃñ¾­¼ÃÉú³¤µÄ»ù´¡¹¤Òµ¡£¡£¡£°ÙÀÖ²©½«Á¬Ïµ×ÔÉíÔÚ¹¤Òµ»¥ÁªÍøÇå¾²ÁìÓò¸»ºñµÄʵ¼ùÂÄÀúºÍ²úÆ·¡¢ÊÖÒÕ»ýÀÛ £¬£¬£¬£¬£¬£¬³ä·Ö˼Á¿µçÁ¦·¢µç²àÓû§ÏÖʵÉú²úϵͳµÄÖØ´óÐÔºÍÌØÊâÐÔ £¬£¬£¬£¬£¬£¬×ÊÖúµç³§¿Í»§Ò»Ö±ÌáÉýÕë¶ÔÇå¾²ÍþвµÄ¿ÉÖª¡¢¿É²é¡¢¿É¿ØÄÜÁ¦¡£¡£¡£

ÏÂһƪ

7*24СʱЧÀÍÈÈÏß

400-624-3900


¡¾ÍøÕ¾µØÍ¼¡¿¡¾sitemap¡¿