ɾ¿âÅÜ·ÔÙÄð²Ò°¸ ÔËά¹Ü¿Øá§á§¿ÉΣ£¡

Ðû²¼Ê±¼ä 2020-02-26


´Óɾ¿âµ½ÅÜ·¿´ËÆÍæÐ¦µÄ±³ºó

È´ÊÇÒ»¸ö¸öѪÁÜÁܵĽÌѵ

Õâ²»

ÔËάְԱÓÖÄð²Ò°¸ÁË


ÊÂÎñ»ØÊ×


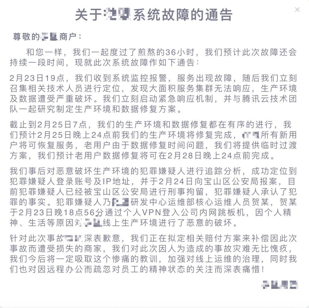
2ÔÂ23ÈÕ19µã£¬£¬£¬£¬£¬£¬£¬Ä³ÆóÒµÊÕµ½¼à¿ØÏµÍ³¾¯±¨£¬£¬£¬£¬£¬£¬£¬Ð§ÀÍ·ºÆð¹ÊÕÏ£»£»£»


2ÔÂ24ÈÕ£¬£¬£¬£¬£¬£¬£¬¸ÃÆóÒµÏò¹«°²¾Ö±¨°¸£¬£¬£¬£¬£¬£¬£¬¶Ô·¸·¨ÏÓÒÉÈ˺ØÄ³¾ÙÐÐÁËÐÌʾÐÁô£¬£¬£¬£¬£¬£¬£¬·¸·¨ÏÓÒÉÈËÈÏ¿ÉÁË·¸·¨µÄÊÂʵ¡£¡£¡£¡£ ¡£ºØÄ³Í¨¹ýСÎÒ˽¼ÒVPNµÇÈ빫˾ÄÚÍøÌø°å»ú£¬£¬£¬£¬£¬£¬£¬¶Ô¸Ã¹«Ë¾ÏßÉÏÉú²úÇéÐξÙÐÐÁ˶ñÒâµÄÆÆË𣬣¬£¬£¬£¬£¬£¬½«ÆäӪҵϵͳÊý¾Ý¿â¾ÙÐÐÁËÊý¾Ýɾ³ý¡£¡£¡£¡£ ¡£


ÒÔÏÂÊǸù«Ë¾¹ÙÍøÍ¨¸æ£º


welcome-°ÙÀÖ²©


ÔËάְԱµ¼ÖµÄÇå¾²ÊÂÎñƵ³ö

ÄÇΪʲôÔËάְԱ×ÜÊdzöÎÊÌâÄØ£¿£¿£¿£¿£¿£¿


ͨ¹ýÔËάְԱµÄ¼¸¸öÌØµã¾ÍÃ÷È·ÁË


µÍ  ÉÙ  ´ó  ¸ß


ְλµÍ£º²»Êܹ«Ë¾ÖØÊÓ£¬£¬£¬£¬£¬£¬£¬¶àΪµÚÈý·½Íâ°ü

ÈËΪÉÙ£ºÏà¹ØÓÚÓªÒµ²¿·Ö£¬£¬£¬£¬£¬£¬£¬ÈËΪ½ÏÁ¿µÍ

ѹÁ¦´ó£º¼ç¸ºÕû¸öÆóÒµÐÅϢϵͳÔËÐÐά»¤ÊÂÇé

ȨÏ޸ߣºÕÆÎÕÁËÆóÒµ½¹µãϵͳµÄºǫ́×î¸ßȨÏÞ


ÕâÍêÈ«¶ÔÁ¢µÄ±êÇ©

¾Í˵Ã÷ÎúÔËάְԱµÄ×î´óì¶Ü

ȨǮ²»Æ½ºâ  ÐÄÀïÌØÎ¯Çü


ίÇü¾ÃÁË

¾Í¶¯»µÐÄ˼ÁË


ijij·¿¹Ü¾ÖÐÅϢй¶±»ÔËάְԱÂôÇ®ÁË

ijijҽ±£¾ÖÐÅϢй¶±»ÔËάְԱÂôÇ®ÁË

ijij´óÆóÒµ½¹µãÊý¾Ý±»ÔËάְԱɾ³ýÁË

......


»Øµ½Õâ´Îɾ¿âµÄ°¸¼þÖÐ

ºØÄ³ÇáÃ赭дµÄ³ÂÊö×Å·¸·¨Àú³Ì

ÆóҵʮÍòÆÈÇеÄÇÀ¾È׎¹µãÊý¾Ý

Õâ´ÎÈÎÐÔÍýΪ

¸øÆóÒµ´øÀ´Á˼«ÖØËðʧ£¡


¾¯ÖÓÔÙÒ»´ÎÇÃÏì

ÔËάְԱµÄÇå¾²¹Ü¿Ø á§á§¿ÉΣ£¡

Òò´Ë

ÓÐÔËάְԱµÄµØ·½

¾ÍÐèÒªÓб¤ÀÝ»úÀ´¾ÙÐÐÇå¾²¹Ü¿Ø£¡


°ÙÀÖ²©¼¯ÍÅÔËάÇå¾²Íø¹Ø£¨±¤ÀÝ»ú£©


°ÙÀÖ²©¼¯ÍÅÔËάÇå¾²Íø¹Ø£¨±¤ÀÝ»ú£©ÊÇÒ»¿îÕë¶ÔÔËάְԱʵÏÖÇ¿Éí·ÝÈÏÖ¤¡¢µ¥µãµÇ¼¡¢»á¼û¿ØÖÆ¡¢Çå¾²É󼯵ÄÍøÂçÇå¾²±Ø±¸²úÆ·¡£¡£¡£¡£ ¡£


ËüÄܹ»¶ÔÔËάְԱʵÏÖË«ÒòËØÈÏÖ¤£¬£¬£¬£¬£¬£¬£¬²¢¶ÔÔËάÀú³Ì¾ÙÐÐÖÜÈ«¸ú×Ù¡¢¿ØÖÆ¡¢¼Í¼¡¢»Ø·Å£¬£¬£¬£¬£¬£¬£¬Ö§³ÖϸÁ£¶ÈÉèÖÃÔËάְԱµÄ»á¼ûȨÏÞ£¬£¬£¬£¬£¬£¬£¬ÊµÊ±×è¶ÏÎ¥¹æ¡¢Ô½È¨µÄ»á¼ûÐÐΪ£¬£¬£¬£¬£¬£¬£¬Í¬Ê±Ìṩά»¤Ö°Ô±²Ù×÷µÄÈ«Àú³ÌµÄ¼Í¼Ó뱨¸æ¡£¡£¡£¡£ ¡£ÏµÍ³Ö§³Ö¶Ô¼ÓÃÜÓëͼÐÎЭÒé¾ÙÐÐÉ󼯣¬£¬£¬£¬£¬£¬£¬Ïû³ýÁ˹ŰåÐÐΪÉó¼ÆÏµÍ³ÖеÄÉó¼ÆÃ¤µã£¬£¬£¬£¬£¬£¬£¬ÊÇITϵͳÄÚ²¿¿ØÖÆ×îÓÐÁ¦µÄÖ§³Öƽ̨¡£¡£¡£¡£ ¡£


ÔÚ±¾´Î°¸¼þÖÐ

ÔËάְԱºØÄ³É¾³ýÁË

ij½¹µãÓªÒµÊý¾Ý¿âÊý¾Ý

ÕâÊDZ¤ÀÝ»úµÄÒ»¸öµä·¶·À»¤³¡¾°


1¡¢ÔËάְԱÐè¾ÙÐÐË«ÒòËØÈÏÖ¤£»£»£»

2¡¢·À»ðǽ»òÆäËûÇå¾²×°±¸¾ÙÐÐÍøÂçÏÞÖÆ£¬£¬£¬£¬£¬£¬£¬½öÔÊÐí´Ó±¤ÀÝ»ú²Å¿É»á¼ûÖÁ½¹µã×ʲú£»£»£»

3¡¢Êý¾Ý¿âµÈϵͳ×ÊÔ´Õ˺ÅÃÜÂëÍйÜÔÚ±¤ÀÝ»úÖУ¬£¬£¬£¬£¬£¬£¬±¤ÀÝ»ú°´ÆÚ×Ô¶¯¸ÄÃÜ£¬£¬£¬£¬£¬£¬£¬ÔËάְԱÎÞÐèÖªµÀÊý¾Ý¿âµÈϵͳ×ÊÔ´µÄÕ˺ÅÃÜÂ룻£»£»

4¡¢ÑÏ¿á¿ØÖÆºǫ́×ÊÔ´µÄ»á¼ûȨÏÞ£¬£¬£¬£¬£¬£¬£¬×öµ½»á¼ûȨÏÞ×îС»¯Ô­Ôò£¬£¬£¬£¬£¬£¬£¬¸ø²î±ðÔËάְԱ·ÖÅÉ×îС»á¼ûȨÏÞ£»£»£»

5¡¢ÉèÖÃÊý¾Ý¿âµÈ¸ßΣ²Ù×÷ÏÂÁîµÄ½ð¿âģʽ£¬£¬£¬£¬£¬£¬£¬Ö´ÐиßΣÏÂÁîʱ¿É´¥·¢×è¶Ï¡¢¶þ´ÎÉóÅúµÈ²Ù×÷£»£»£»

6¡¢Æ¾Ö¤ÏÖÕæÏàÐÎÉèÖøü¸ß¼¶±ðÇå¾²ÏÞÖÆ£¬£¬£¬£¬£¬£¬£¬ºÃ±ÈµÇ¼±¤ÀÝ»úʱµÄIPµØµã¡¢MACµØµãÏÞÖÆ£¬£¬£¬£¬£¬£¬£¬µÇ¼±¤ÀÝ»úµÄʱ¼äÏÞÖÆµÈµÈ¡£¡£¡£¡£ ¡£


µ«Ëæ±ãÂǫ̀±¤ÀÝ»ú


¾Í¿ÉÒÔ½â¾öÉÏÊöµÄÎÊÌâÂ𣿣¿£¿£¿£¿£¿


NO NO£¡


¶àÖÖÊý¾Ý¿âÏÂÁî¼¶µÄ²Ù×÷ȨÏÞ¿ØÖÆ

ÊÇÐèÒª¶ÔÊý¾Ý¿âЭÒéÓм«Ç¿µÄÆÊÎöÄÜÁ¦

ÕâҲǡǡÌåÏÖÁËÒ»¸ö³§É̱¤ÀÝ»úµÄʵÁ¦


°ÙÀÖ²©¼¯ÍÅÔËάÇå¾²Íø¹Ø£¨±¤ÀÝ»ú£©ÒÔÊý¾ÝÇ徲Ϊ½¹µã˼Ð÷£¬£¬£¬£¬£¬£¬£¬ÔÚ°²ÅÅ·½·¨ÎÞаÐÔ¡¢²Ù×÷ʹÓñã½ÝÐÔ¡¢¹Ü¿Ø·½·¨ÑÏ¿áÐÔ¡¢Éó¼ÆÐ§¹ûϸÄ廯¡¢ÈÏÖ¤·½·¨¶àÑùÐÔ¡¢ÔËάЭÒéÖÜÈ«ÐԵȷ½Ã棬£¬£¬£¬£¬£¬£¬Ò»Ö±ÓÅ»¯ÔöÇ¿×ÔÉí²úÆ·¹¦Ð§£¬£¬£¬£¬£¬£¬£¬´Ó¶ø±»¿Í»§ÐÅÈΣ¬£¬£¬£¬£¬£¬£¬Êг¡ÈϿɶȽϸߣ¡


²úÆ·ÈÙ»ñCCID2016ÄêÖйúÔËάÉó¼ÆÇå¾²²úÆ·ÏúÁ¿µÚÒ»£¡

²úÆ·ÈÙ»ñCCID2017ÄêÖйúÔËάÉó¼ÆÇå¾²²úÆ·ÏúÁ¿µÚÒ»£¡

²úÆ·ÈÙ»ñFrost & Sullivan2018ÄêÖйú±¤ÀÝ»ú²úÆ·ÏúÁ¿µÚÒ»£¡