°ÙÀÖ²©¼¯ÍŶà¿î²úÆ·ÈëΧÖйúÒÆ¶¯½¹µãÄÜÁ¦¼°×ÔÖ÷²úÆ·Çåµ¥

Ðû²¼Ê±¼ä 2023-06-06

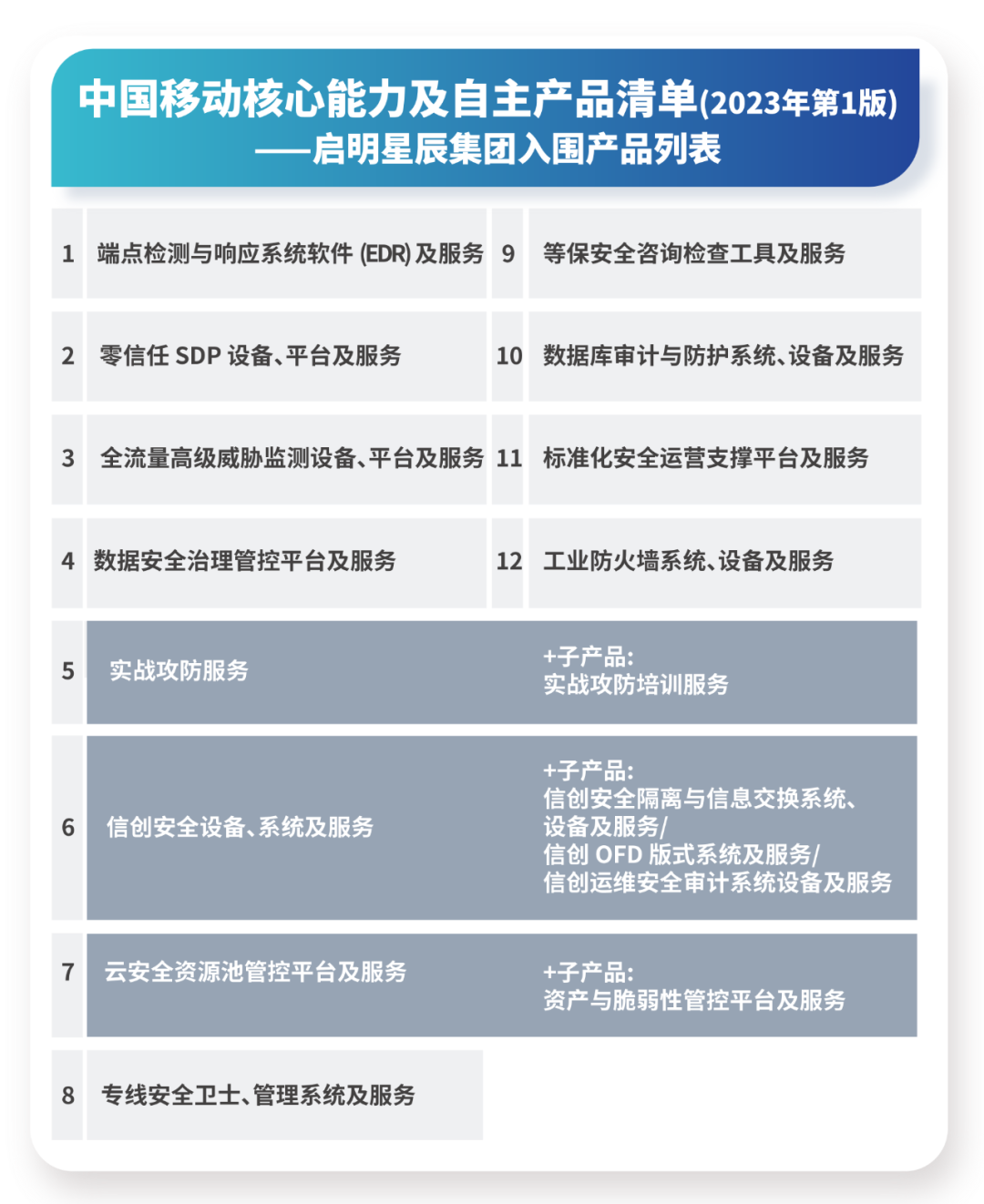
¿ËÈÕ£¬£¬£¬¡¶ÖйúÒÆ¶¯½¹µãÄÜÁ¦¼°×ÔÖ÷²úÆ·Çåµ¥£¨2023ÄêµÚ1°æ£©¡·ÕýʽÐû²¼£¬£¬£¬¼ÌÉÏÆÚÈëΧ8¿î²úÆ·ºó£¬£¬£¬Ð°æÇåµ¥ÖаÙÀÖ²©¼¯ÍÅÐÂÈëΧ4¿î²úÆ·¼°4¿î×Ó²úÆ· £¬£¬£¬ÀۼƽøÈëÖйúÒÆ¶¯½¹µãÄÜÁ¦¼°×ÔÖ÷²úÆ·Çåµ¥12¿î²úÆ·£¨17¿î×Ó²úÆ·£©£¬£¬£¬Éæ¼°°ÙÀÖ²©¼¯ÍÅÏÂÊô°ÙÀÖ²©¡¢ÍøÓùÐÇÔÆ¡¢ÊéÉúµç×Ó3¼ÒÈ«×Ê×Ó¹«Ë¾¡£¡£¡£¡£¡£


welcome-°ÙÀÖ²©


ÖйúÒÆ¶¯½¹µãÄÜÁ¦¼°×ÔÖ÷²úÆ·Çåµ¥ÒÔ×÷ÓýÖйúÒÆ¶¯ÄÚ²¿×ÔÖ÷Á¢ÒìÄÜÁ¦Îª³õÖ¾£¬£¬£¬Ôö½ø×ÔÖ÷Ñз¢ÄÜÁ¦¼°Ñз¢Ð§¹ûÓëÉú²úÔËÓªÁ¬Ïµ£¬£¬£¬Ç¿»¯½¹µãÄÜÁ¦ÄÚ»¯£¬£¬£¬ÁýÕÖ¹«Ë¾Éú²úÔËӪȫ³¡¾°£¬£¬£¬ÐγÉÁ˵䷶½¹µãЧ¹ûµÄ¹æÄ£ÍƹãÌ¬ÊÆ£¬£¬£¬ÂäµØ×ª»¯½ð¶îÒ»Á¬5Ä곬°ÙÒÚ¡£¡£¡£¡£¡£


¾­ÓÉÖйúÒÆ¶¯²ã²ãÆÀÉóÓëÑÏ¿áÆÀ¹À£¬£¬£¬°ÙÀÖ²©¼¯ÍÅ×ÔÖ÷Ñз¢µÄÊý¾Ý¿âÉó¼ÆÓë·À»¤ÏµÍ³¡¢±ê×¼»¯Çå¾²ÔËÓªÖ§³Öƽ̨¡¢¹¤Òµ·À»ðǽϵͳ¡¢ÔÆÇå¾²×ÊÔ´³Ø¹Ü¿ØÆ½Ì¨µÈ¶à¿î²úÆ·¼°Ð§ÀÍ£¬£¬£¬ÀÖ³ÉÈëΧ½¹µãÄÜÁ¦¼°×ÔÖ÷²úÆ·Çåµ¥£¬£¬£¬²úÆ·ÄÜÁ¦ÁýÕÖÖÕ¶ËÇå¾²¡¢Êý¾ÝÇå¾²¡¢¹¤Òµ»¥ÁªÍøÇå¾²¡¢ÔÆÇå¾²µÈÁìÓò£¬£¬£¬³ä·ÖչʾÁ˼¯ÍŹýÓ²µÄ²úƷʵÁ¦ºÍÑз¢ÄÜÁ¦£¬£¬£¬ÒÔ¼°ÓëÖйúÒÆ¶¯Õ½ÂÔÆ«ÏòµÄ¸ß¶ÈÆõºÏ¡£¡£¡£¡£¡£


×Ը濢Ͷ×ÊÏàÖúÒÔÀ´£¬£¬£¬°ÙÀÖ²©¼¯ÍÅÆð¾¢ÈÚÈëÖйúÒÆ¶¯Õ½ÂÔÉú³¤ÕóÊÆ£¬£¬£¬Ò»Á¬ÅàÓý×ÔÖ÷Ñз¢ÄÜÁ¦£¬£¬£¬Íƶ¯Ñз¢Ð§¹ûÏòÊг¡×ª»¯£¬£¬£¬ÔÚµü´úÉý¼¶µÄÀú³ÌÖÐһֱǰ½ø£¬£¬£¬È«Á¦Ö§³ÖÖйúÒÆ¶¯ÔöǿҪº¦ÐÅÏ¢»ù´¡ÉèÊ©Çå¾²ÄÜÁ¦½¨É裬£¬£¬ÖÜÈ«ÊÊÅäÖйúÒÆ¶¯´Ó¡°ÅþÁ¬¡±ÎªÖ÷£¬£¬£¬Ïò¡°ÅþÁ¬¡¢ËãÁ¦¡¢ÄÜÁ¦¡±ÈýÁ¦Ïà¼ÓµÄÈÚºÏת±ä¡£¡£¡£¡£¡£