Linux kernel iSCSI¶à¸öÇå¾²Îó²î

Ðû²¼Ê±¼ä 2021-03-15

0x00 Îó²î¸ÅÊö

2021Äê03ÔÂ12ÈÕ£¬£¬£¬GRIMMµÄÑо¿Ö°Ô±Åû¶Linux Äں˵ÄiSCSI×ÓϵͳÖб£´æ3¸öÒÑÓÐ15ÄêÀúÊ·µÄÇå¾²Îó²î£¬£¬£¬¾ßÓÐͨË×Óû§È¨ÏÞµÄÍâµØ¹¥»÷ÕßÄܹ»Ê¹ÓÃÕâЩÎó²îÈÆ¹ý³¬µÈÓû§Ä£Ê½Ö´Ðб£»£»£»£»£»£»¤£¨SMEP£©¡¢³¬µÈÓû§Ä£Ê½»á¼û±£»£»£»£»£»£»¤£¨SMAP£©ºÍÄÚºËÒ³±í¸ôÀ루 KPTI£©£¬£¬£¬×îÖÕ»ñµÃLinuxϵͳÉϵÄrootÓû§È¨ÏÞ¡£¡£¡£¡£¡£¡£¡£

0x01 Îó²îÏêÇé

image.png

 

SCSI£¨Ð¡ÐÍÅÌËã»úϵͳ½Ó¿Ú£©ÊÇÓÃÓÚ´«ÊäÊý¾ÝµÄ±ê×¼£¬£¬£¬¸ÃÊý¾Ý×î³õÊÇͨ¹ýÎïÀíµçÀ£¨ÈçÓ²ÅÌÇý¶¯Æ÷£©´«ÊäÒÔ½«ÅÌËã»úÓëÍâΧװ±¸ÅþÁ¬ÆðÀ´µÄ¡£¡£¡£¡£¡£¡£¡£SCSIÊÇÒ»¸ö¹ÅÀϵıê×¼£¬£¬£¬×î³õÐû²¼ÓÚ1986Ä꣬£¬£¬Ö÷ÒªÓÃÓÚЧÀÍÆ÷ÉÏ£¬£¬£¬¶øiSCSIʵÖÊÉÏÊÇ»ùÓÚTCPµÄSCSI¡£¡£¡£¡£¡£¡£¡£

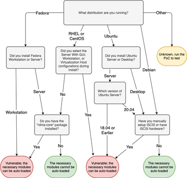
Ñо¿Ö°Ô±ÌåÏÖ£¬£¬£¬ÕâЩÎó²î»áÓ°ÏìËùÓеÄLinux¿¯Ðаæ¡£¡£¡£¡£¡£¡£¡£Ä¬ÈÏÇéÐÎÏÂϵͳ²»»á¼ÓÔØÊÜÓ°ÏìµÄscsi_transport_iscsiÄÚºËÄ£¿£¿£¿£¿ £¿£¿£¿é£¬£¬£¬µ±LinuxÄں˼ÓÔØÄ£¿£¿£¿£¿ £¿£¿£¿éʱ£¬£¬£¬ÒªÃ´ÊÇÓÉÓÚ¼ì²âµ½ÐÂÓ²¼þ£¬£¬£¬ÒªÃ´ÊÇÓÉÓÚÄں˺¯Êý¼ì²âµ½Ä³¸öÄ£¿£¿£¿£¿ £¿£¿£¿éɥʧ£¬£¬£¬¹¥»÷Õß¿ÉÄÜ»áͨ¹ý¼ÓÔØ¸ÃÄ£¿£¿£¿£¿ £¿£¿£¿é²¢Ê¹ÓøÃÄ£¿£¿£¿£¿ £¿£¿£¿éÀ´¾ÙÐÐȨÏÞÌáÉý¡£¡£¡£¡£¡£¡£¡£Ó°ÏìÁ÷³ÌͼÈçÏ£º

image.png

±ðµÄ£¬£¬£¬ÔÚCentOS 8¡¢RHEL 8ºÍFedoraϵͳÉÏ£¬£¬£¬ÈôÊÇ×°ÖÃÁËrdma-coreÈí¼þ°ü£¬£¬£¬ÔòûÓÐrootȨÏÞµÄÓû§¿ÉÒÔ×Ô¶¯¼ÓÔØËùÐèµÄÄ£¿£¿£¿£¿ £¿£¿£¿é¡£¡£¡£¡£¡£¡£¡£ÔÚDebianºÍUbuntuϵͳÉÏ£¬£¬£¬ÈôÊÇRDMAÓ²¼þ¿ÉÓ㬣¬£¬Ôòrdma-coreÈí¼þ°ü½«½ö×Ô¶¯¼ÓÔØÁ½¸ö±ØÐèµÄÄÚºËÄ£¿£¿£¿£¿ £¿£¿£¿é¡£¡£¡£¡£¡£¡£¡£Òò´Ë£¬£¬£¬ÕâЩÎó²î½«¸ü½ûÖ¹Ò×±»Ê¹Óᣡ£¡£¡£¡£¡£¡£

3¸öÎó²îÏêÇéÈçÏ£º

Linux kernel iSCSI»º³åÇøÒç³öÎó²î£¨CVE-2021-27365£©

ÓÉÓÚijЩiSCSIÊý¾Ý½á¹¹Ã»ÓÐÊʵ±µÄ³¤¶ÈÏÞÖÆ»ò¼ì²é£¬£¬£¬²¢ÇÒ¿ÉÄÜÁè¼ÝPAGE_SIZEÖµ¡£¡£¡£¡£¡£¡£¡£·ÇrootÓû§µÄ¹¥»÷Õß¿ÉÒÔ·¢ËÍÓëiSCSI¹ØÁªµÄNetlinkÐÂÎÅ£¬£¬£¬²¢Ê¹Æä³¤¶ÈΪNetlinkÐÂÎŵÄ×î´ó³¤¶È£¬£¬£¬²¢×îÖÕ¿ÉÒÔÔÚÄ¿µÄϵͳÉÏÌáÉýȨÏÞ¡¢Ôì³ÉÐÅϢй¶»ò¾Ü¾øÐ§ÀÍ¡£¡£¡£¡£¡£¡£¡£

 

Linux kernel iSCSIÄÚºËÖ¸Õëй¶Îó²î£¨CVE-2021-27363£©

ÄÚºËÖ¸Õë×ß©¿ÉÒÔÓÃÀ´È·¶¨iscsi_transport½á¹¹µÄµØµã¡£¡£¡£¡£¡£¡£¡£µ±Ò»¸öiSCSI´«ÊäÔÚiSCSI×ÓϵͳÖÐ×¢²áʱ£¬£¬£¬´«ÊäµÄ¾ä±ú¿ÉÒÔͨ¹ýsysfsÎļþϵͳÔÚ/sys/class/iscsi_transport/$TRANSPORT_NAME/handle´¦±»·ÇrootÓû§»ñÈ¡¡£¡£¡£¡£¡£¡£¡£µ±¶Áȡʱ£¬£¬£¬show_transport_handleº¯Êý(ÔÚdrivers/scsi/scsi_transport_iscsi.cÖÐ)»á±»Å²Ó㬣¬£¬´Ó¶øÐ¹Â¶Á˸þä±ú£¨¸Ã¾ä±úÏÖʵÉÏÊÇÄÚºËÄ£¿£¿£¿£¿ £¿£¿£¿éÈ«¾Ö±äÁ¿ÖеÄiscsi_transport½á¹¹µÄÖ¸Õ룩¡£¡£¡£¡£¡£¡£¡£

 

Linux kernel iSCSIÔ½½ç¶ÁÈ¡Îó²î£¨CVE-2021-27364£©

ÓÉÓÚdrivers/scsi/scsi_transport_iscsi.c Êܵ½·ÇrootÓû§·¢Ë͵ĶñÒâ Netlink ÐÂÎŵÄÓ°Ï죬£¬£¬iSCSIÖб£´æÔ½½ç¶ÁÈ¡Îó²î¡£¡£¡£¡£¡£¡£¡£¹¥»÷Õß¿ÉÒÔʹÓøÃÎó²îÔì³ÉÐÅϢй¶»ò¾Ü¾øÐ§ÀÍ¡£¡£¡£¡£¡£¡£¡£

 

Ó°Ïì¹æÄ£

ËùÓÐÒѼÓÔØscsi_transport_iscsiÄÚºËÄ£¿£¿£¿£¿ £¿£¿£¿éµÄLinux¿¯Ðаæ

 

0x02 ´¦Öóͷ£½¨Òé

ÏÖÔÚÕâЩÎó²î¾ùÒÑÔÚ5.11.4¡¢5.10.21¡¢5.4.103¡¢4.19.179¡¢4.14.224¡¢4.9.260ºÍ4.4.260ÖÐÐÞ¸´£¬£¬£¬²¢ÇÒÐÞ¸´³ÌÐòÒÑÓÚ3ÔÂ7ÈÕÔÚÖ÷ÏßLinuxÄÚºËÖÐÌṩ¡£¡£¡£¡£¡£¡£¡£¹ØÓÚEOL²»Ö§³ÖµÄÄں˰汾£¨Èç3.xºÍ2.6.23£©£¬£¬£¬½«²»»áÐû²¼Èκβ¹¶¡¡£¡£¡£¡£¡£¡£¡£

ÏÂÔØÁ´½Ó£º

https://www.kernel.org/

 

0x03 ²Î¿¼Á´½Ó

https://blog.grimm-co.com/2021/03/new-old-bugs-in-linux-kernel.html

https://www.bleepingcomputer.com/news/security/15-year-old-linux-kernel-bugs-let-attackers-gain-root-privileges/

https://nvd.nist.gov/vuln/detail/CVE-2021-27363

 

0x04 ʱ¼äÏß

2021-03-12  GRIMMÅû¶Îó²î

2021-03-15  VSRCÐû²¼Ç徲ͨ¸æ

 

0x05 ¸½Â¼

 

CVSSÆÀ·Ö±ê×¼¹ÙÍø£ºhttp://www.first.org/cvss/

image.png